| Leanne Baxter Office Administrator |
Tracey Brown Office Administrator |
General Office phone no. : 01670 503866 |
| leanne.baxter@gmdt.org | tracey.brown@gmdt.org | General office email: info@gmdt.org |
| Office Hours: Wednesday and Thursday 9am – 1pm | Office Hours: Monday, Tuesday and Wednesday 9am – 1pm |
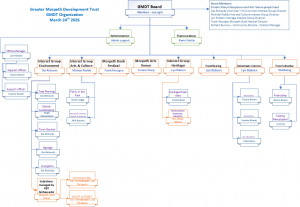
Board Trustees 2026/27
![]() |
![]() |
![]() |
![]() |
| Tamsin Sharp Chair and Morpeth’s Performing Arts and Culture Centre Director | Dai Richards Vice Chair and Environment Director |
Lyn Robson Heritage Director + Office support | Michael Roddis Arts and Culture Director |
![]() |
![]() |
||
| Richard Burrow Community Director/Station Manager |
Frank Rescigno Morpeth Book Festival Director | Vacancy – Finance Director | Vacancy – Admin director |
ORGANISATION CHART






